专注认证事业二十五年
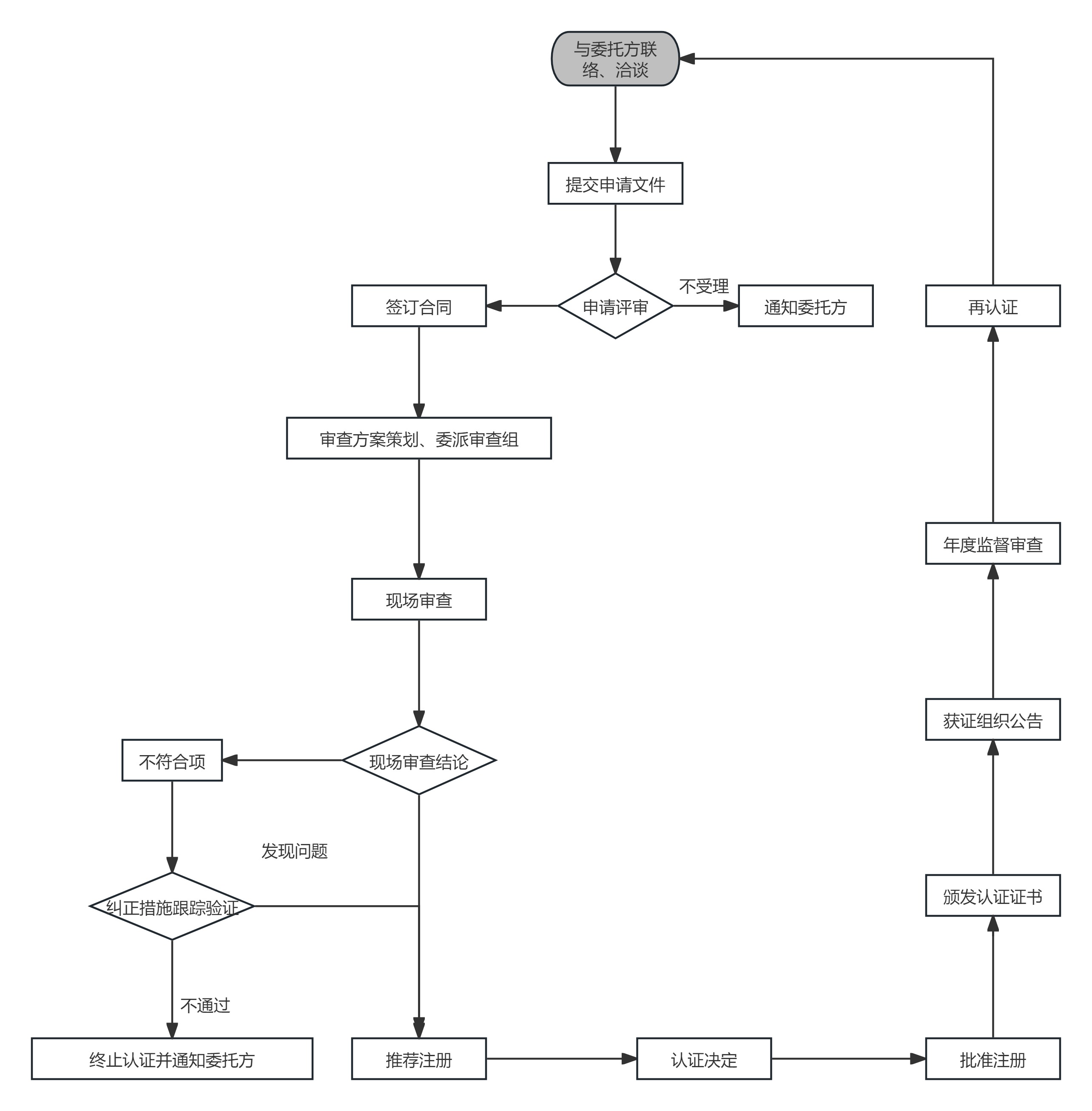
保安服务认证是由国家认监委批准的具有专业能力的第三方认证机构,依据《GA/T594-2006 保安服务操作规程与质量控制》相关要求,通过机构评审,对被评审企业的门卫服务、守护服务、巡逻服务、技术防范服务等各项保安服务进行审核,检查企业是否按照标准要求建立起规范化的管理方法、职业化的保安专业队伍。
目前保安服务不仅包括门卫、守护、巡逻、押运、随身护卫、人群控制、技术防范、安全咨询,还包括保护客户人身、财产和信息等安全,预防违法犯罪,维护客户合法权益等服务。可以说,保安服务业是保障人民安居乐业、维护社会和谐稳定、促进经济社会发展的一支不可或缺的重要力量。
保安服务认证主要依据GA/T594-2006《保安服务操作规程与质量控制》。此标准规定了保安服务具体的操作规程,以及服务质量应达到的基本要求。最终服务认证结果从低到高,分为3个等级,即三星级至五星级。
随着我国保安行业目前状态稳定,保安服务领域日益广泛,保安服务的社会作用日益显著,保安服务管理更加规范化,相信在不久的将来,获得保安服务认证证书的企业的服务质量和管理水平将大幅度提高!
优势:
降低成本:减少失误,降低生产运营成本。
适用于对在中华人民共和国行政区域内开展的保安服务能力认证,不包含物业服务中的保安服务活动。
GA/T 594-2006《保安服务操作规程与质量控制》
名称: 保安服务认证规则
编号:NGV-GZ-SC13-1-2022
发布单位:北京恩格威认证中心有限公司
上述认证规则归北京恩格威认证中心有限公司所有,北京恩格威认证中心有限公司对其拥有最终解释权。如需获取相关实施规则请与以下联系方式获取:
电话:010-87531381;010-87531396
邮箱:chenxj@ngv.org.cn;hexinran@ngv.org.cn

© Copyright 北京恩格威认证中心有限公司 京ICP备05083906号-1 京公网安备01010502049187号 暂停撤销注销公告